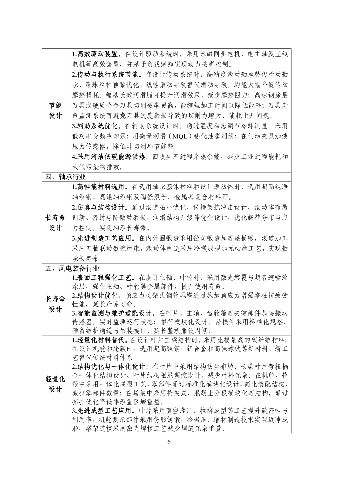
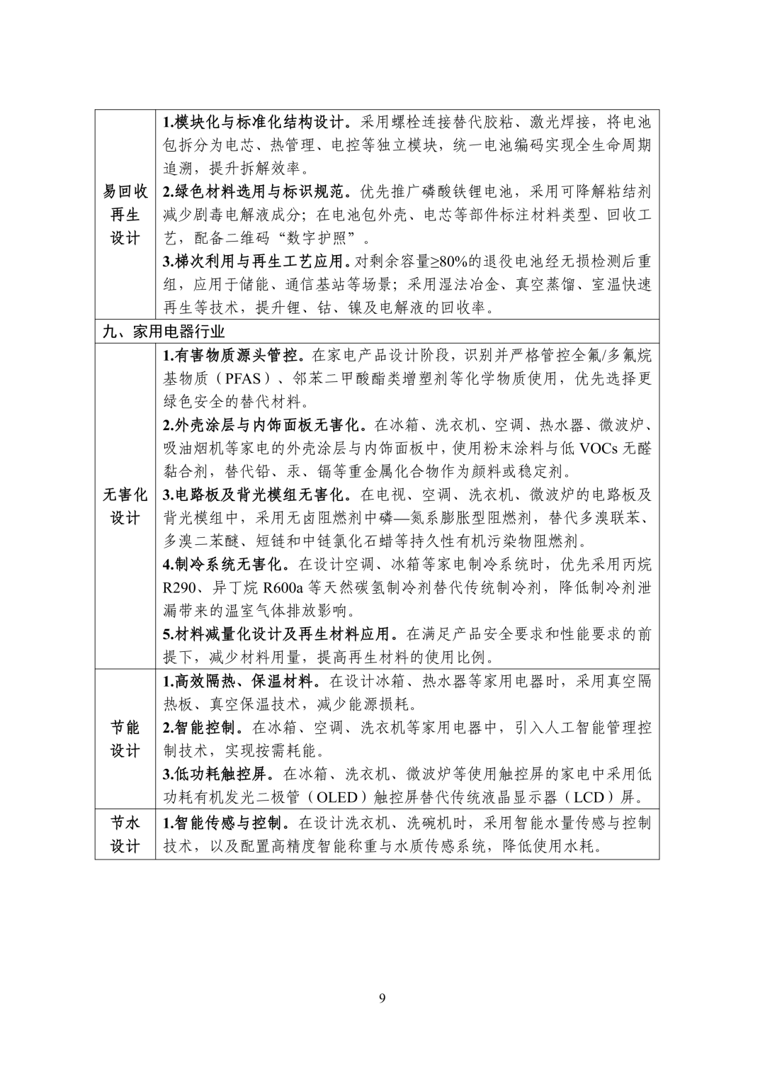
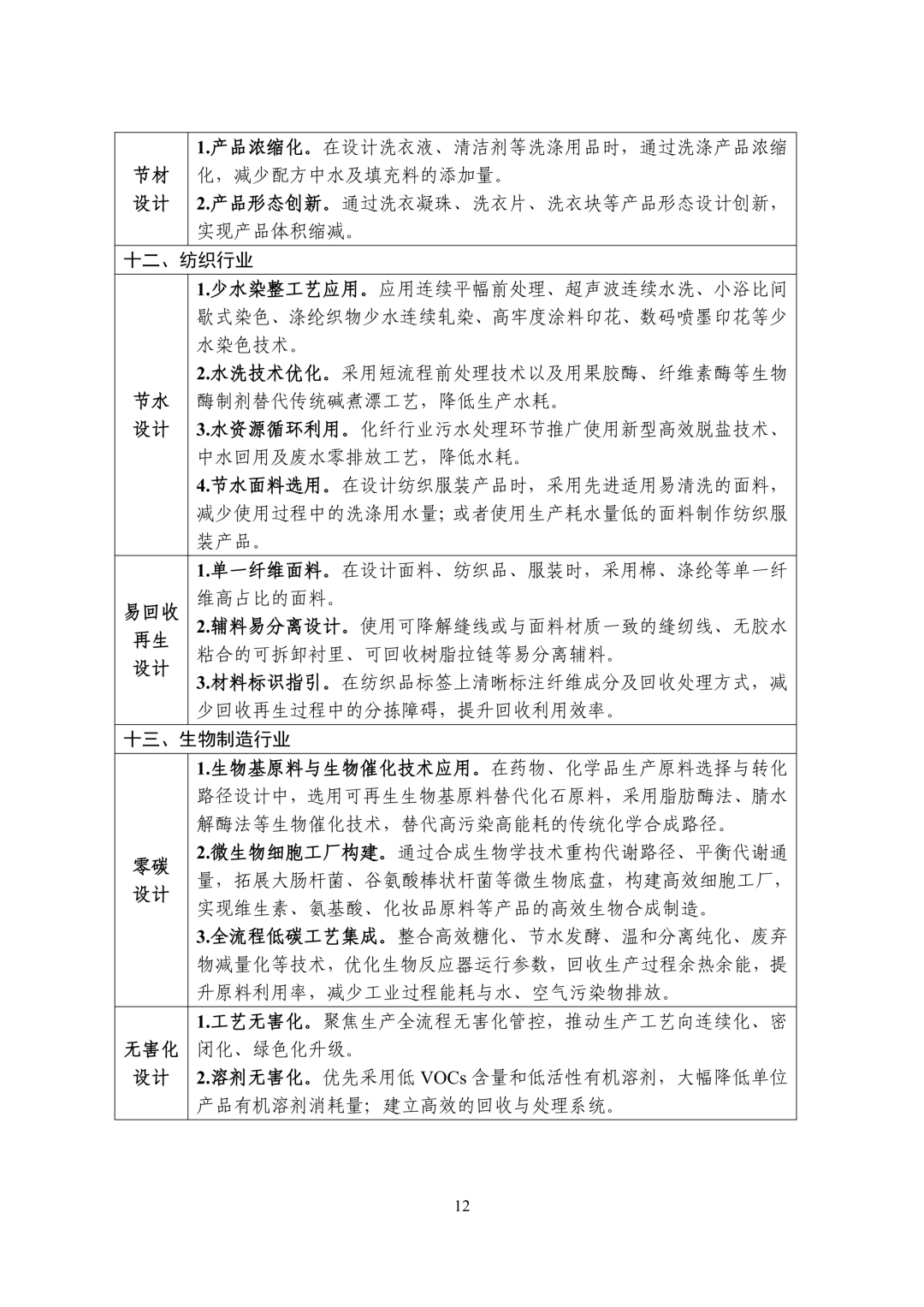
中国电力报

工业和信息化部办公厅 国家发展改革委办公厅 教育部办公厅 生态环境部办公厅 市场监管总局办公厅关于印发《工业产品绿色设计指南(2026年版)》的通知
各省、自治区、直辖市及计划单列市、新疆生产建设兵团工业和信息化主管部门、发展改革委、教育厅(局)、生态环境厅(局)、市场监管局(厅、委),有关行业协会:
现将《工业产品绿色设计指南(2026年版)》印发给你们,请结合实际抓好贯彻落实。
工业和信息化部办公厅 国家发展改革委办公厅 教育部办公厅 生态环境部办公厅 市场监管总局办公厅 2026年4月1日 












来源:工业和信息化部 编辑:张宇 校对:孔欣慰
